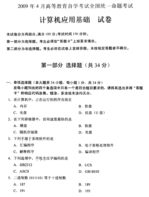
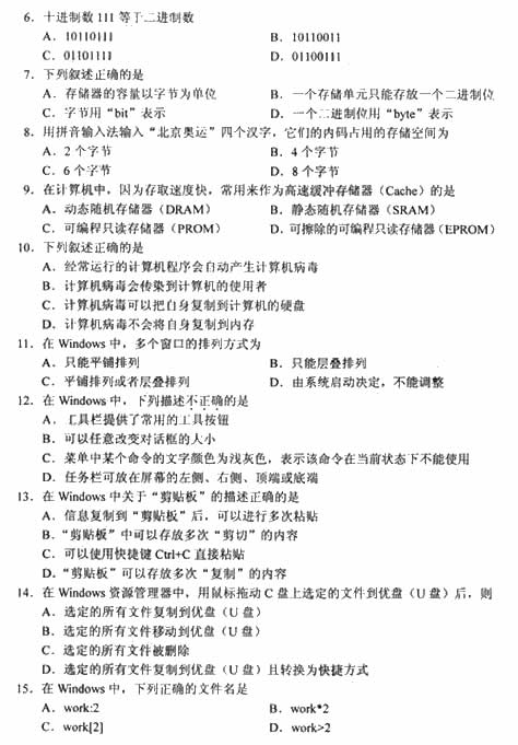
全国2009年4月高等教育自学考试计算机应用基础试卷
X
温馨提示
亲爱的学员,您好!
点击查看全部真题 >>
扫码登录
扫码关注“四川小自考网”微信公众号
即可查看全部内容
二维码以过期,请重新刷新
本文标签:四川小自考 计算机应用基础 全国2009年4月高等教育自学考试计算机应用基础试卷
转载请注明:文章转载自(http://www.scxzk.net)
⊙小编提示:添加【四川小自考网】指导老师微信,即可了解2023年四川小自考政策资讯、小自考报名入口、准考证打印入口、成绩查询时间以及领取历年真题资料、个人专属备考方案等相关信息!

(添加“四川小自考网”指导老师微信,在线咨询报名报考等相关问题)
-
下一篇:暂无
《四川小自考网网》免责声明:
1、由于各方面情况的调整与变化,本网提供的考试信息仅供参考,考试信息以省考试院及院校官方发布的信息为准。
2、本网信息来源为其他媒体的稿件转载,免费转载出于非商业性学习目的,版权归原作者所有,如有内容与版权问题等请与本站联系。联系邮箱:812379481@qq.com
相关《全国2009年4月高等教育自学考试计算机应用基础试卷》的文章










